

AEC(Automotive Electronics Council)——汽車電子委員會,由美國三大汽車公司(Chrysler / Ford / GM)聯合發起,并于1994年創立,會員分布于全球車廠、汽車電子模組廠和元器件廠商。
AEC Q100是基于失效機理的集成電路應力測試鑒定,由AEC委員會制定,適用于車用 IC 芯片的綜合可靠性測試認證標準,是芯片產品應用于汽車領域的基本門檻。首版于1995年發行,并持續更新到2014年的 H 版本,也是目前沿用的標準。AEC Q100標準是芯片產品(依產品類型、封裝形貌及取樣數量的要求)執行并通過的必要測試項目。
適用產品:單顆IC,如MCU芯片、MPU芯片、存儲類芯片、計算類芯片、安全類芯片、LED類驅動芯片、電源芯片、運算放大器、比較器、感知用模擬芯片、通信類芯片等
AEC-Q100規范 7大類別共41項的測試
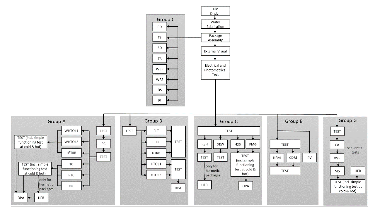
群組A--加速環境應力測試(PC、THB、HAST、AC、UHST、TH、TC、PTC、HTSL)共6項測試
群組B--加速生命周期模擬測試(HTOL、ELFR、EDR)--共3項測試
群組C--封裝組裝完整性測試(WBS、WBP、SD、PD、SBS、LI)--共6項測試
群組D--芯片制造可靠性測試(EM、TDDB、HCI、NBTI、SM)--共5項測試
群組E--電性驗證測試(TEST、FG、HBM/MM、CDM、LU、ED、CHAR、EMC、SC、SER)--共11項測試
群組F--缺陷篩選測試(PAT、SBA)--共2項測試
群組G--腔體封裝完整性測試(MS、VFV、CA、GFL、DROP、LT、DS、IWV)--共8項測試
AEC-Q100驗證流程
測試項目
華碧實驗室提供專業的芯片集成電路的完整分析服務,服務能力和項目覆蓋全球車廠和一供,并建立持續緊密的合作關系,是AEC-Q測試認證的重要合作伙伴,華碧能夠為集成電路企業提供一站式測試認證服務:
l開發測試計劃:依據產品使用條件和質量指標,定義符合車電測試和認證計劃;
l測試方案開發
l測試夾具評估和制作
l測試程序開發和調試
l失效分析和改善建議
l整合AEC-Q100測試報告
l產品認證證書
l技術顧問:提供定制化項目開發,包含芯片模組部分