

AEC-Q102認證對象:汽車電子所有內外使用的分立光電半導體元器件和光電模塊。
AEC(汽車電子委員會)于2017年3月正式發表 AEC-Q102 REV 標準,此規范主要為離散光電組件產品進入車用市場制定的判斷標準,同時也是目前針對車用LED通用的國際標準。其驗證包含實驗樣品數量的重新定義、LEDTj (Junction Temperature)控制的方式、氣體腐蝕的增加等,每項都是針車用 LED 所可能遭遇的環境來設計,以保護行車時的安全性。
LED光源在汽車的應用越來越廣,車燈照明、激光雷達、智能系統、盲點偵測等應用都需要高品質的LED,也因此眾多 LED 元組件供貨商積極布局車用 LED 領域。但如何讓其LED產品在車電市場中占有一席之地,通過 AEC-Q102 驗證是*重要的通行證之一。
適用產品:LED、激光組件、激光元件、光電二極管、光電晶體管、發光二極管、光導管、光電池、光電三極管、熱敏電陽、溫差發電器、溫差電致冷器。光敏電阻、紅外光源、光電耦合器、發光數字管、使用光電功能和其他組件(例如帶集成電路的LED、帶光電二極管的激光組件.光耦)的多芯片模塊。
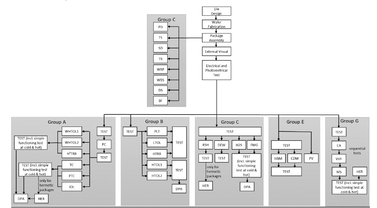
AEC-Q102測試流程:
AEC Q102目前適用的版本是2020年的A版,在原有測試項目的基礎上稍微有些調整,如WHTOL1、WHTOL2,不再要求Tsolder焊點溫度的管控(實踐中比較困難),而是以Tambient溫度為試驗基準;增加了Board Flex板彎曲測試,補充了SMD器件結構強度的試驗要求.在AEC Q102標準中,基本原則是根據器件類型、封裝形貌等特征,執行并通過必要的測試項目,可參考如下:
測試項目分類:
●各項參數測試:如光電性能測試、外觀、參數驗證、物理尺寸、熱阻等
●環境應力實驗:按照軍用電子器件環境適應性標準和汽車電子通用環境適應性標準,執行器件的應力實驗,如高溫工作、高溫反偏、高溫高濕工作、高溫高濕反偏、溫度循環、功率溫度循環、間歇工作壽命、低溫工作壽命、脈沖工作、振動、沖擊、氣密性、凝露、硫化氫、混合氣體等
●工藝質量評價:針對封裝、后續電子組裝工藝,以及使用可靠性進行的相應元器件工藝質量評價,如ESD、DPA、端子強度、耐焊接熱、可焊性、綁線拉力剪切力、芯片推力、晶須生長等
AEC Q102測試項目列表:AEC Q102 Rev A, April 6 2020
新部件可靠性試驗標準流程
現有合格部件的評估流程